Skip to main content
MENU
Mobile menu - Main navigation
Home
Corporate Info
Profile
Background
YDP Profile
Chief Information Officer (CIO)
List of councilors
Organisation Chart
MPK Strategic Plan
Vision & Mission
Functions
Quality Based
Integrity Unit
Anti-Corruption Policy Kluang Municipal Council
Integrity Complaint
Media Center
Electronic Archive
Foto
Audio
News Archives
Announcements Archives
Video
Tourism
Lambak Mountain
Te’mola Gunung Mountain Resort
List of Hotels in Kluang
List of Hotels in Kluang
List Night Market Kluang Municipal Council
List of Kluang Municipal Council's Night Market/Farmers
Services
Online Payment
Payment Method
Online Services
Digital Services of Kluang Municipal Council
Perkhidmatan Teras
Tender & Quotations
Tenders & Quotations
Tenders & Quotations Archives
Tender Decision & Quotation
Property Tax
Payment Period
Payment Method
Jadual Kaunter Bergerak
Development Plan
Types of Building Plan Applications
Customer Service
Procedures for the Appointment of the Residents' Committee
Empowerment of Johor PBT Licensing Sector
Public Complaint
Integrity Complaint Channel
Traffic & Enforcement
Kluang Municipal Council Bylaws
Compound Payment
Parking Method
Sewaan Petak Letak Kereta & Pas Bulanan
Open Data
Open Data Collection
e-Participation
MPK Data Application
1Akses
Circulars, Acts and By-Laws
Public Facilities
Parking Rental
Public Library
Sports & Recreations
Kluang Municipal Council Wisma Facility Rental
Rakan MPK
Objectives & Roles
Membership Form
Department
Management
Finance Department
Management Services Department
Internal Audit Department
Project Management
Engineering Department
Building Control Department
Town & Landscape Planning Department
One Stop Center Unit (OSC)
Building Commission Branch Unit (COB)
Socio-Economic Management
Environmental Health & Licensing Department
Enforcement & Security Department
Legal Department
Corporate Communication & Community Department
Contact Us
Social Media
Facebook
TikTok
Twitter
Instagram
MPK Blog
Directory
Department
Head of Department
Location
Majlis Perbandaran Kluang
.
.
Contact Us
FAQ
Feedback
Site Map
.
.
.
.
.
.
.
.
Search
Bahasa Melayu
English
Home
Corporate Info
Toggle submenu
Profile
Toggle submenu
Background
YDP Profile
Chief Information Officer (CIO)
List of councilors
Organisation Chart
MPK Strategic Plan
Vision & Mission
Logo
Functions
Quality Based
Integrity Unit
Anti-Corruption Policy Kluang Municipal Council
Integrity Complaint
Media Center
Toggle submenu
Electronic Archive
Foto
Audio
News Archives
Announcements Archives
Video
Tourism
Toggle submenu
Lambak Mountain
Toggle submenu
Te’mola Gunung Mountain Resort
List of Hotels in Kluang
Toggle submenu
List of Hotels in Kluang
List Night Market Kluang Municipal Council
Toggle submenu
List of Kluang Municipal Council's Night Market/Farmers
Services
Toggle submenu
Online Payment
Toggle submenu
Payment Method
Online Services
Toggle submenu
Digital Services of Kluang Municipal Council
Perkhidmatan Teras
Tender & Quotations
Toggle submenu
Tenders & Quotations
Tenders & Quotations Archives
Tender Decision & Quotation
Property Tax
Toggle submenu
Payment Period
Payment Method
Jadual Kaunter Bergerak
Development Plan
Toggle submenu
Types of Building Plan Applications
Customer Service
Toggle submenu
Procedures for the Appointment of the Residents' Committee
Empowerment of Johor PBT Licensing Sector
Public Complaint
Integrity Complaint Channel
Traffic & Enforcement
Toggle submenu
Kluang Municipal Council Bylaws
Compound Payment
Parking Method
Sewaan Petak Letak Kereta & Pas Bulanan
Open Data
Toggle submenu
Open Data Collection
e-Participation
MPK Data Application
1Akses
Circulars, Acts and By-Laws
Public Facilities
Toggle submenu
Parking Rental
Public Library
Sports & Recreations
Kluang Municipal Council Wisma Facility Rental
Rakan MPK
Toggle submenu
Objectives & Roles
Membership Form
Department
Toggle submenu
Management
Toggle submenu
Finance Department
Management Services Department
Internal Audit Department
Project Management
Toggle submenu
Engineering Department
Building Control Department
Town & Landscape Planning Department
One Stop Center Unit (OSC)
Building Commission Branch Unit (COB)
Socio-Economic Management
Toggle submenu
Environmental Health & Licensing Department
Enforcement & Security Department
Legal Department
Corporate Communication & Community Department
Contact Us
Toggle submenu
Social Media
Toggle submenu
Facebook
TikTok
Twitter
Instagram
MPK Blog
Directory
Toggle submenu
Department
Head of Department
Location
Toggle submenu
Majlis Perbandaran Kluang
Info Korporat
Profil
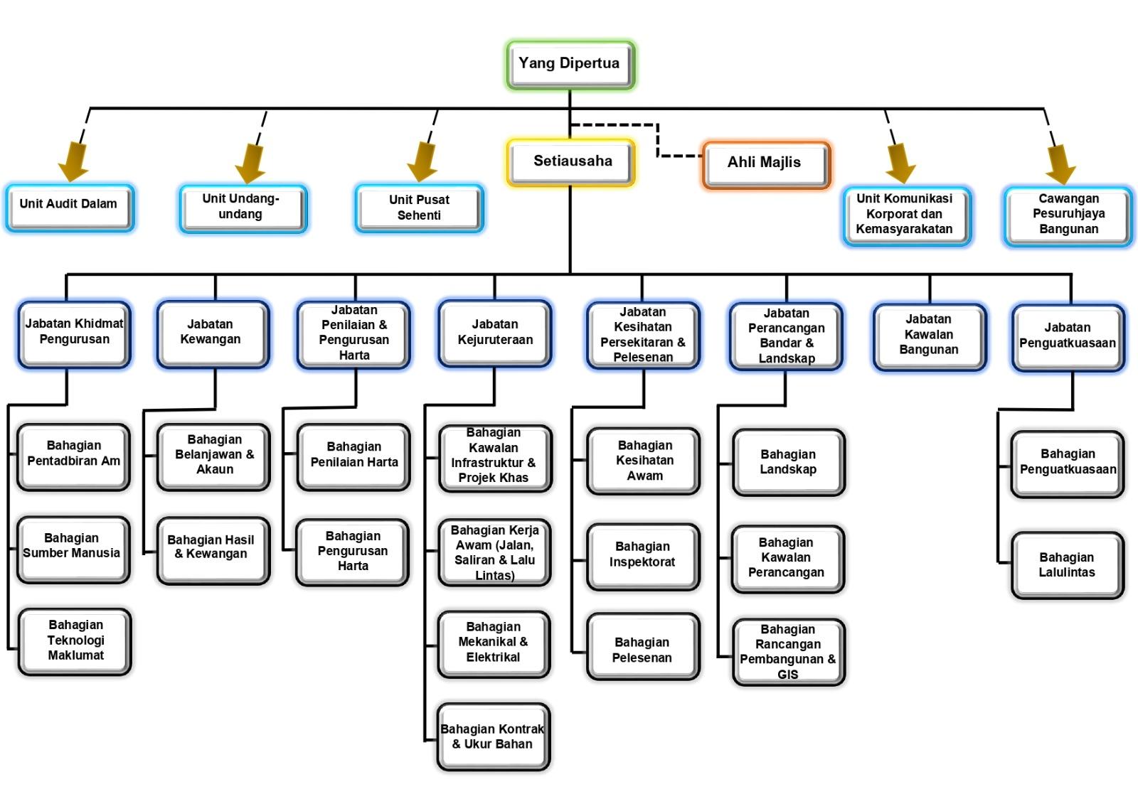
Organisation Chart Kluang Municipal Council
Organisation Chart Kluang Municipal Council